問題文
問題の概要
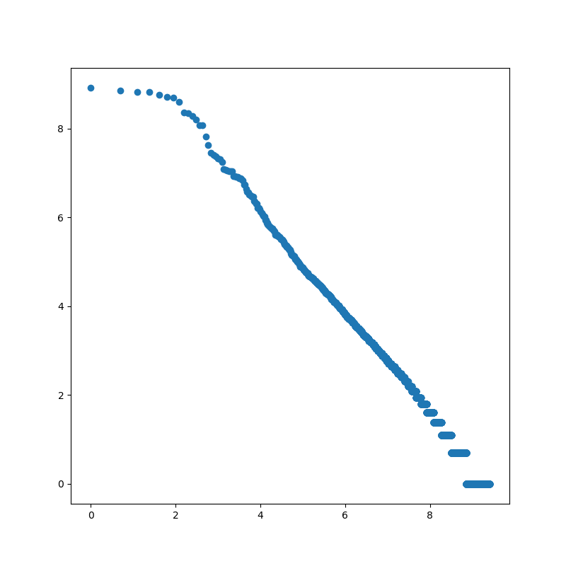
両対数グラフとは、それぞれの次元のデータに対してlogを取ったグラフです。
import math from collections import defaultdict import matplotlib.pyplot as plt def parse_mecab(block): res = [] for line in block.split('\n'): if line == '': return res (surface, attr) = line.split('\t') attr = attr.split(',') lineDict = { 'surface': surface, 'base': attr[6], 'pos': attr[0], 'pos1': attr[1] } res.append(lineDict) def extract_words(block): return [b['base'] + '_' + b['pos'] + '_' + b['pos1'] for b in block] filename = 'ch04/neko.txt.mecab' with open(filename, mode='rt', encoding='utf-8') as f: blocks = f.read().split('EOS\n') blocks = list(filter(lambda x: x != '', blocks)) blocks = [parse_mecab(block) for block in blocks] words = [extract_words(block) for block in blocks] d = defaultdict(int) for word in words: for w in word: d[w] += 1 ans = sorted(d.items(), key=lambda x: x[1], reverse=True) ranks = [math.log(r + 1) for r in range(len(ans))] values = [math.log(a[1]) for a in ans] plt.figure(figsize=(8, 8)) plt.scatter(ranks, values) plt.savefig('ch04/ans39.png')
